设为首页
|
加入收藏
网站首页
学校概况
学校简介
历史沿革
学校领导
学校标识
学校荣誉
校园风光
学校章程
组织机构
党政机构
群团组织
院部设置
学前教育学院
小学教育学院
艺术设计学院
思想政治课教学部
公共基础课教学部
继续教育学院
图书信息中心
技能实训中心
学前教育研究中心
招生就业
招生网
就业网
校园文化
您的位置:
学校首页
>
新闻
>
院部设置
>
小学教育学院
>
通知公告
> 正文
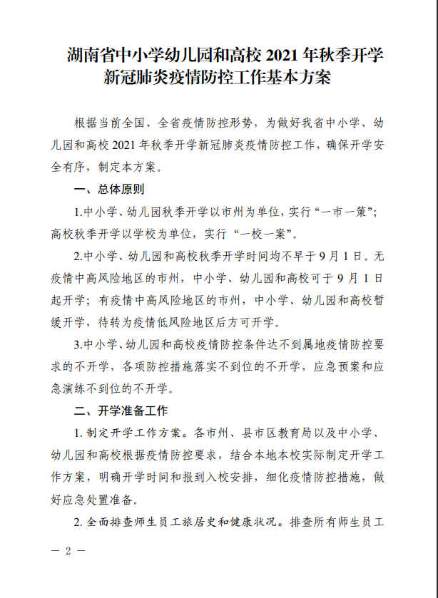
转发 《湖南省教育厅关于印发<湖南省中小学幼儿园和高校2021年秋季开学新冠肺炎疫情防控工作基本方案>的通知》
发布时间:2021-08-23 17:51 作者:小学教育学院 来源:
分享到:
地址:郴州市南岭大道180号
电话:0735-2295666(招生就业) 0735-2357828(办公室)
湘ICP备20001847号-1
邮编:423000 联系邮箱:
contact@xnyesz.com